首页
部门动态
部门职能
部门信息
政策法规
思政工作
课程建设
理论研究
学院首页
部门动态
部门动态
通知公告
当前位置:
首页
>>
部门动态
>>
部门动态
>>
正文
部门动态
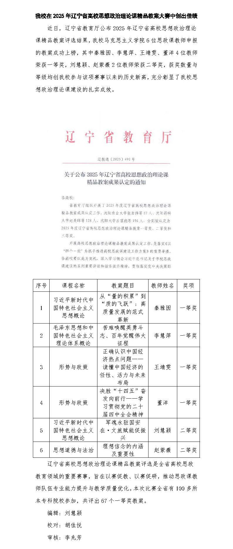
我校在2025年辽宁省高校思想政治理论课精品教案大赛中创出佳绩
2025年12月22日 10:47 点击:[]
上一条:
大连海事大学马克思主义学院院长邢文利到我校交流座谈
下一条:
大连海事大学马克思主义学院院长邢文利到我校交流座谈
【
关闭
】